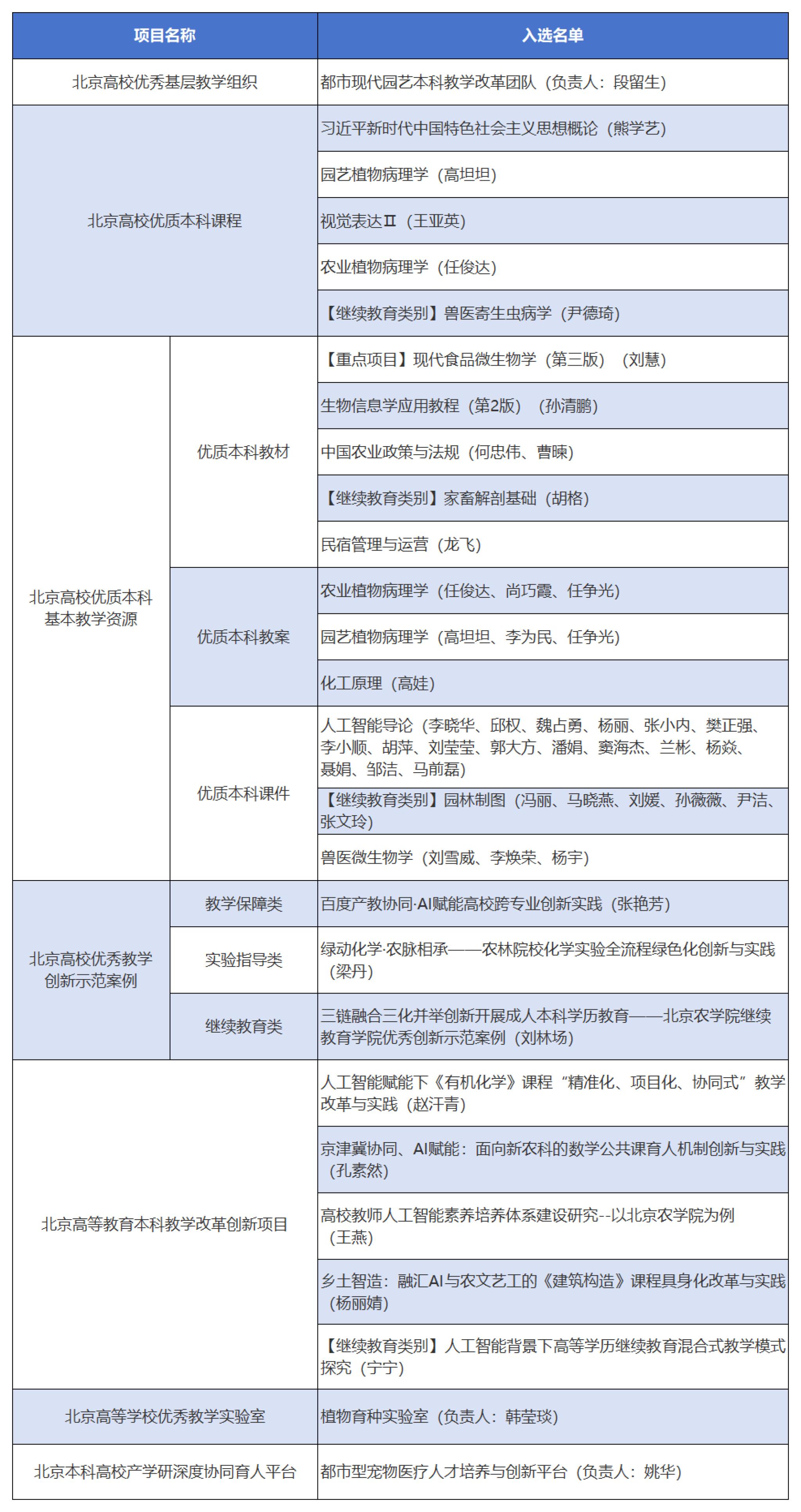
近日,北京市教育委员会公布了2025年北京高校本科教学项目建设评选结果,我校共27项本科教学项目入选,涵盖全部7个类别,充分展现了学校在本科教学改革与建设方面取得的积极成效。

学校紧密围绕都市农林办学特色设立校级教改专项,引导教师开展教育教学改革工作,并将教学成果纳入绩效考核与评优评先,推广“课堂革命”优秀经验,进一步完善了教学质量“监督—评价—反馈—改进—复查”闭环机制,充分激发了教师投身教学改革的积极性。此次评选结果是对我校长期以来深化教学改革、提升育人成效的系统性检验和全方位肯定。
学校将深入学习贯彻党的二十届四中全会精神和全国全市教育大会精神,以立德树人为根本,以强农兴农为己任,充分发挥入选项目的示范引领作用,以更高的标准、更实的举措推进本科教学建设,大力培养知农爱农新型人才,为北京加快建设教育强国首善之区、推动乡村全面振兴作出新的更大贡献。