今日,2006-2007年北京高校党的建设和思想政治工作优秀成果及创新成果获奖名单在《光明日报》上公布。我校组织申报《先进典型教育引领师生服务首都新农村建设》荣获2006-2007年北京高校党的建设和思想政治工作优秀成果及创新成果二等奖。
据悉,北京高等学校党的建设和思想政治工作优秀成果评审是对北京高校党的建设和思想政治工作的一次系统总结和展示,每两年评审一次。今年3月,市委教育工委、市教委下发了《关于评选2006-2007年北京高等学校党的建设和思想政治工作优秀成果、创新成果的通知》。各高校高度重视,积极组织申报,共有44所高校申报工作成果102项。
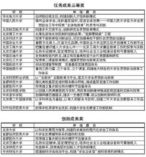
经过专家评审委员会评审,并经市委教育工委委员会审定,获奖优秀成果32项,其中一等奖3项,二等奖10项,三等奖19项。创新成果奖6项。


这个是我校继2006年首次荣获北京高等学校党的建设和思想政治工作优秀成果三等奖后的又一重大突破。